Finance

系(xi)統(tong)能(neng)實現的(de)目標和功能(neng)
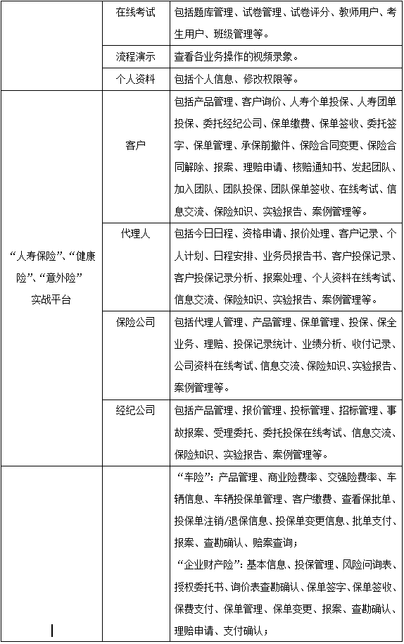
《思沃保(bao)(bao)(bao)(bao)(bao)(bao)(bao)(bao)險(xian)(xian)(xian)(xian)(xian)實(shi)(shi)(shi)(shi)務(wu)模擬(ni)實(shi)(shi)(shi)(shi)訓系統》用Browser/Server三(san)層體系結(jie)構,將現行(xing)的(de)(de)(de)人(ren)壽(shou)保(bao)(bao)(bao)(bao)(bao)(bao)(bao)(bao)險(xian)(xian)(xian)(xian)(xian)、財(cai)產保(bao)(bao)(bao)(bao)(bao)(bao)(bao)(bao)險(xian)(xian)(xian)(xian)(xian)核(he)心業(ye)務(wu)流(liu)(liu)程和專(zhuan)(zhuan)業(ye)知(zhi)(zhi)(zhi)識(shi)有機結(jie)合,締造出一個(ge)擬(ni)真的(de)(de)(de)“保(bao)(bao)(bao)(bao)(bao)(bao)(bao)(bao)險(xian)(xian)(xian)(xian)(xian)實(shi)(shi)(shi)(shi)務(wu)模擬(ni)實(shi)(shi)(shi)(shi)驗(yan)(yan)(yan)(yan)平(ping)(ping)(ping)臺(tai)(tai)(tai)(tai)”。實(shi)(shi)(shi)(shi)驗(yan)(yan)(yan)(yan)平(ping)(ping)(ping)臺(tai)(tai)(tai)(tai)采(cai)用經(jing)(jing)典(dian)的(de)(de)(de)角色模擬(ni)方式,通過(guo)學(xue)(xue)(xue)生(sheng)(sheng)(sheng)飾演客(ke)戶(hu)(hu)、保(bao)(bao)(bao)(bao)(bao)(bao)(bao)(bao)險(xian)(xian)(xian)(xian)(xian)代(dai)(dai)理(li)(li)(li)(li)人(ren)、保(bao)(bao)(bao)(bao)(bao)(bao)(bao)(bao)險(xian)(xian)(xian)(xian)(xian)經(jing)(jing)紀(ji)公(gong)司(si)(si)、人(ren)壽(shou)保(bao)(bao)(bao)(bao)(bao)(bao)(bao)(bao)險(xian)(xian)(xian)(xian)(xian)公(gong)司(si)(si)、財(cai)產保(bao)(bao)(bao)(bao)(bao)(bao)(bao)(bao)險(xian)(xian)(xian)(xian)(xian)公(gong)司(si)(si)五類角色,分別進(jin)入人(ren)壽(shou)保(bao)(bao)(bao)(bao)(bao)(bao)(bao)(bao)險(xian)(xian)(xian)(xian)(xian)實(shi)(shi)(shi)(shi)驗(yan)(yan)(yan)(yan)平(ping)(ping)(ping)臺(tai)(tai)(tai)(tai)、車輛運(yun)輸險(xian)(xian)(xian)(xian)(xian)實(shi)(shi)(shi)(shi)驗(yan)(yan)(yan)(yan)平(ping)(ping)(ping)臺(tai)(tai)(tai)(tai)、企業(ye)財(cai)產險(xian)(xian)(xian)(xian)(xian)實(shi)(shi)(shi)(shi)驗(yan)(yan)(yan)(yan)平(ping)(ping)(ping)臺(tai)(tai)(tai)(tai)、家(jia)庭財(cai)產險(xian)(xian)(xian)(xian)(xian)實(shi)(shi)(shi)(shi)驗(yan)(yan)(yan)(yan)平(ping)(ping)(ping)臺(tai)(tai)(tai)(tai)、工(gong)程責(ze)任險(xian)(xian)(xian)(xian)(xian)實(shi)(shi)(shi)(shi)驗(yan)(yan)(yan)(yan)平(ping)(ping)(ping)臺(tai)(tai)(tai)(tai)、公(gong)眾(zhong)責(ze)任險(xian)(xian)(xian)(xian)(xian)實(shi)(shi)(shi)(shi)驗(yan)(yan)(yan)(yan)平(ping)(ping)(ping)臺(tai)(tai)(tai)(tai)、運(yun)輸工(gong)具船舶險(xian)(xian)(xian)(xian)(xian)實(shi)(shi)(shi)(shi)驗(yan)(yan)(yan)(yan)平(ping)(ping)(ping)臺(tai)(tai)(tai)(tai)、海(hai)洋運(yun)輸貨物險(xian)(xian)(xian)(xian)(xian)實(shi)(shi)(shi)(shi)驗(yan)(yan)(yan)(yan)平(ping)(ping)(ping)臺(tai)(tai)(tai)(tai),操練人(ren)壽(shou)保(bao)(bao)(bao)(bao)(bao)(bao)(bao)(bao)險(xian)(xian)(xian)(xian)(xian)、財(cai)產保(bao)(bao)(bao)(bao)(bao)(bao)(bao)(bao)險(xian)(xian)(xian)(xian)(xian)實(shi)(shi)(shi)(shi)踐業(ye)務(wu)。首先由(you)人(ren)壽(shou)保(bao)(bao)(bao)(bao)(bao)(bao)(bao)(bao)險(xian)(xian)(xian)(xian)(xian)公(gong)司(si)(si)、財(cai)產保(bao)(bao)(bao)(bao)(bao)(bao)(bao)(bao)險(xian)(xian)(xian)(xian)(xian)公(gong)司(si)(si)添加自(zi)己所經(jing)(jing)營的(de)(de)(de)主險(xian)(xian)(xian)(xian)(xian)、附加險(xian)(xian)(xian)(xian)(xian)產品,以及相關的(de)(de)(de)費率(lv),由(you)投(tou)保(bao)(bao)(bao)(bao)(bao)(bao)(bao)(bao)客(ke)戶(hu)(hu)根據險(xian)(xian)(xian)(xian)(xian)種的(de)(de)(de)特點、性質,委(wei)托保(bao)(bao)(bao)(bao)(bao)(bao)(bao)(bao)險(xian)(xian)(xian)(xian)(xian)代(dai)(dai)理(li)(li)(li)(li)人(ren)或經(jing)(jing)紀(ji)公(gong)司(si)(si)進(jin)行(xing)投(tou)保(bao)(bao)(bao)(bao)(bao)(bao)(bao)(bao),或直接向人(ren)壽(shou)保(bao)(bao)(bao)(bao)(bao)(bao)(bao)(bao)險(xian)(xian)(xian)(xian)(xian)公(gong)司(si)(si)、財(cai)產保(bao)(bao)(bao)(bao)(bao)(bao)(bao)(bao)險(xian)(xian)(xian)(xian)(xian)公(gong)司(si)(si)投(tou)保(bao)(bao)(bao)(bao)(bao)(bao)(bao)(bao)。保(bao)(bao)(bao)(bao)(bao)(bao)(bao)(bao)險(xian)(xian)(xian)(xian)(xian)公(gong)司(si)(si)接到(dao)客(ke)戶(hu)(hu)投(tou)保(bao)(bao)(bao)(bao)(bao)(bao)(bao)(bao)單之后(hou),根據投(tou)保(bao)(bao)(bao)(bao)(bao)(bao)(bao)(bao)險(xian)(xian)(xian)(xian)(xian)種的(de)(de)(de)不同,進(jin)行(xing)投(tou)保(bao)(bao)(bao)(bao)(bao)(bao)(bao)(bao)管(guan)理(li)(li)(li)(li)。通過(guo)一系列、多流(liu)(liu)程操作,使(shi)(shi)學(xue)(xue)(xue)生(sheng)(sheng)(sheng)真正(zheng)學(xue)(xue)(xue)習(xi)(xi)到(dao)保(bao)(bao)(bao)(bao)(bao)(bao)(bao)(bao)險(xian)(xian)(xian)(xian)(xian)實(shi)(shi)(shi)(shi)務(wu)中(zhong)的(de)(de)(de)保(bao)(bao)(bao)(bao)(bao)(bao)(bao)(bao)險(xian)(xian)(xian)(xian)(xian)代(dai)(dai)理(li)(li)(li)(li)、投(tou)保(bao)(bao)(bao)(bao)(bao)(bao)(bao)(bao)、承保(bao)(bao)(bao)(bao)(bao)(bao)(bao)(bao)、核(he)保(bao)(bao)(bao)(bao)(bao)(bao)(bao)(bao)、變更、理(li)(li)(li)(li)賠(pei)、核(he)賠(pei)等(deng)核(he)心流(liu)(liu)程。軟件既支(zhi)持(chi)學(xue)(xue)(xue)生(sheng)(sheng)(sheng)一人(ren)分飾客(ke)戶(hu)(hu)、保(bao)(bao)(bao)(bao)(bao)(bao)(bao)(bao)險(xian)(xian)(xian)(xian)(xian)代(dai)(dai)理(li)(li)(li)(li)人(ren)、保(bao)(bao)(bao)(bao)(bao)(bao)(bao)(bao)險(xian)(xian)(xian)(xian)(xian)經(jing)(jing)紀(ji)公(gong)司(si)(si)、人(ren)壽(shou)保(bao)(bao)(bao)(bao)(bao)(bao)(bao)(bao)險(xian)(xian)(xian)(xian)(xian)公(gong)司(si)(si)、財(cai)產保(bao)(bao)(bao)(bao)(bao)(bao)(bao)(bao)險(xian)(xian)(xian)(xian)(xian)公(gong)司(si)(si)五類角色來完成保(bao)(bao)(bao)(bao)(bao)(bao)(bao)(bao)險(xian)(xian)(xian)(xian)(xian)實(shi)(shi)(shi)(shi)驗(yan)(yan)(yan)(yan),也支(zhi)持(chi)由(you)同一班(ban)級中(zhong)的(de)(de)(de)學(xue)(xue)(xue)生(sheng)(sheng)(sheng)組成實(shi)(shi)(shi)(shi)驗(yan)(yan)(yan)(yan)小組,以相互協作或競爭(zheng)的(de)(de)(de)方式來完成實(shi)(shi)(shi)(shi)驗(yan)(yan)(yan)(yan)。同時,學(xue)(xue)(xue)生(sheng)(sheng)(sheng)通過(guo)參加保(bao)(bao)(bao)(bao)(bao)(bao)(bao)(bao)險(xian)(xian)(xian)(xian)(xian)知(zhi)(zhi)(zhi)識(shi)在(zai)線(xian)考試,瀏覽(lan)、學(xue)(xue)(xue)習(xi)(xi)保(bao)(bao)(bao)(bao)(bao)(bao)(bao)(bao)險(xian)(xian)(xian)(xian)(xian)知(zhi)(zhi)(zhi)識(shi)庫內容,撰寫實(shi)(shi)(shi)(shi)驗(yan)(yan)(yan)(yan)報告(gao),分析研究保(bao)(bao)(bao)(bao)(bao)(bao)(bao)(bao)險(xian)(xian)(xian)(xian)(xian)案例(li)等(deng),全(quan)方位提(ti)升保(bao)(bao)(bao)(bao)(bao)(bao)(bao)(bao)險(xian)(xian)(xian)(xian)(xian)專(zhuan)(zhuan)業(ye)理(li)(li)(li)(li)論(lun)知(zhi)(zhi)(zhi)識(shi),真正(zheng)使(shi)(shi)學(xue)(xue)(xue)生(sheng)(sheng)(sheng)通過(guo)使(shi)(shi)用軟件,達(da)到(dao)實(shi)(shi)(shi)(shi)踐與理(li)(li)(li)(li)論(lun)俱提(ti)高(gao)的(de)(de)(de)效果,高(gao)度、全(quan)面地把握保(bao)(bao)(bao)(bao)(bao)(bao)(bao)(bao)險(xian)(xian)(xian)(xian)(xian)業(ye)務(wu)流(liu)(liu)程,具備現代(dai)(dai)化(hua)保(bao)(bao)(bao)(bao)(bao)(bao)(bao)(bao)險(xian)(xian)(xian)(xian)(xian)從業(ye)人(ren)員應有的(de)(de)(de)知(zhi)(zhi)(zhi)識(shi)結(jie)構,增強學(xue)(xue)(xue)生(sheng)(sheng)(sheng)的(de)(de)(de)社會就業(ye)競爭(zheng)力。




三、軟件(jian)特點及(ji)優(you)勢
1、全面的保險作業流程
學(xue)生通(tong)過飾(shi)演(yan)保險(xian)業(ye)務流(liu)程中(zhong)的客(ke)戶、代理人(ren)(ren)、經紀公(gong)(gong)司(si)(si)、人(ren)(ren)壽(shou)(shou)保險(xian)公(gong)(gong)司(si)(si)、財產(chan)保險(xian)公(gong)(gong)司(si)(si)五種(zhong)角色,進入“人(ren)(ren)壽(shou)(shou)保險(xian)”和“財產(chan)保險(xian)”實踐(jian)平臺,從展(zhan)業(ye)投保環節開始,至索賠(pei)(pei)理賠(pei)(pei)為止,全面操(cao)練保險(xian)核(he)(he)心業(ye)務中(zhong)的投保、承保、核(he)(he)保、變(bian)更(geng)、理賠(pei)(pei)、核(he)(he)賠(pei)(pei)等流(liu)程,使(shi)學(xue)生的知識結構提升,彌補(bu)實踐(jian)業(ye)務操(cao)作(zuo)的缺乏,實現(xian)對(dui)人(ren)(ren)壽(shou)(shou)保險(xian)、運(yun)輸工(gong)具車輛險(xian)、企業(ye)財產(chan)險(xian)、家庭(ting)財產(chan)險(xian)、海洋運(yun)輸貨(huo)物保險(xian)、運(yun)輸工(gong)具船舶險(xian)、責任險(xian)、工(gong)程險(xian)的熟悉(xi)、掌握,對(dui)保險(xian)業(ye)務的主要工(gong)作(zuo)流(liu)程有一個清晰(xi)的輪廓,為學(xue)以(yi)致用打(da)下(xia)堅固(gu)的基礎。

2、規(gui)范的保(bao)險承保(bao)單證及保(bao)險理賠單證
以優秀保(bao)(bao)險(xian)(xian)公(gong)司(si)人壽險(xian)(xian)和財(cai)產險(xian)(xian)業務單證(zheng)的(de)樣式、欄目(mu)、內容(rong)、大(da)小等為依據,100%模(mo)擬仿真(zhen),有效確保(bao)(bao)系(xi)統中保(bao)(bao)險(xian)(xian)承保(bao)(bao)單證(zheng)及保(bao)(bao)險(xian)(xian)理(li)賠(pei)單證(zheng)的(de)真(zhen)實性、完整性。學生通過操練(lian)單證(zheng)在各項保(bao)(bao)險(xian)(xian)業務的(de)應(ying)用(yong)方(fang)法,熟練(lian)掌握保(bao)(bao)險(xian)(xian)承保(bao)(bao)及理(li)賠(pei)單證(zheng)的(de)填(tian)制,貼近與保(bao)(bao)險(xian)(xian)公(gong)司(si)的(de)距離。,同時,系(xi)統內含強大(da)的(de)報表管理(li)功(gong)能,方(fang)便教師、學生查詢(xun)和匯總數據,十分方(fang)便、快捷。

3、豐富、專業的(de)知(zhi)識庫(ku)
理論知識學(xue)(xue)(xue)習(xi)平臺(tai),為教(jiao)師的教(jiao)學(xue)(xue)(xue)和學(xue)(xue)(xue)生的學(xue)(xue)(xue)習(xi)提供了支持。我(wo)們參考高校保(bao)(bao)險(xian)(xian)(xian)(xian)類專業(ye)教(jiao)材(cai),通(tong)過(guo)產(chan)品庫(ku)、保(bao)(bao)險(xian)(xian)(xian)(xian)機構(gou)、法律法規、保(bao)(bao)險(xian)(xian)(xian)(xian)文庫(ku)、代理人(ren)專區、保(bao)(bao)險(xian)(xian)(xian)(xian)精算、再保(bao)(bao)險(xian)(xian)(xian)(xian)、計劃書、保(bao)(bao)險(xian)(xian)(xian)(xian)案例、行業(ye)咨詢、保(bao)(bao)險(xian)(xian)(xian)(xian)數(shu)據、學(xue)(xue)(xue)習(xi)資料(liao)十(shi)二(er)個目錄(lu),集中收錄(lu)了與保(bao)(bao)險(xian)(xian)(xian)(xian)學(xue)(xue)(xue)原理、財產(chan)保(bao)(bao)險(xian)(xian)(xian)(xian)學(xue)(xue)(xue)、人(ren)身保(bao)(bao)險(xian)(xian)(xian)(xian)實務(wu)、保(bao)(bao)險(xian)(xian)(xian)(xian)企業(ye)經(jing)營管(guan)理學(xue)(xue)(xue)、保(bao)(bao)險(xian)(xian)(xian)(xian)核(he)保(bao)(bao)核(he)賠(pei)相關的資料(liao),供學(xue)(xue)(xue)生參
4、人性化設計理念
系統界面美觀,使用動畫和三維立(li)體(ti)效果,模仿(fang)保(bao)險公司(si)的工(gong)作(zuo)場景,使各個部門的工(gong)作(zuo)一目了然,生動形象。
業務(wu)操(cao)作簡(jian)單,操(cao)作流程清(qing)晰明了(le),同時還具有智能(neng)(neng)化(hua)錯誤提示、操(cao)作流程控(kong)制等(deng)功能(neng)(neng),幫助學生盡(jin)快(kuai)了(le)解軟件各模(mo)塊功能(neng)(neng)及操(cao)作方法(fa),易學易懂,即使不需(xu)培訓也能(neng)(neng)很快(kuai)掌握軟件的使用方法(fa)。
5、數據備份與恢復機制
系(xi)統內置數據(ju)備(bei)份與(yu)恢(hui)復接口,為系(xi)統數據(ju)的安全性(xing)提(ti)供了(le)可靠的保障。系(xi)統管理員通過打開(kai)數據(ju)備(bei)份與(yu)恢(hui)復操作頁(ye)面,進行(xing)數據(ju)庫連接測試、數據(ju)庫還原(yuan)、數據(ju)庫備(bei)份操作。