E-commerce

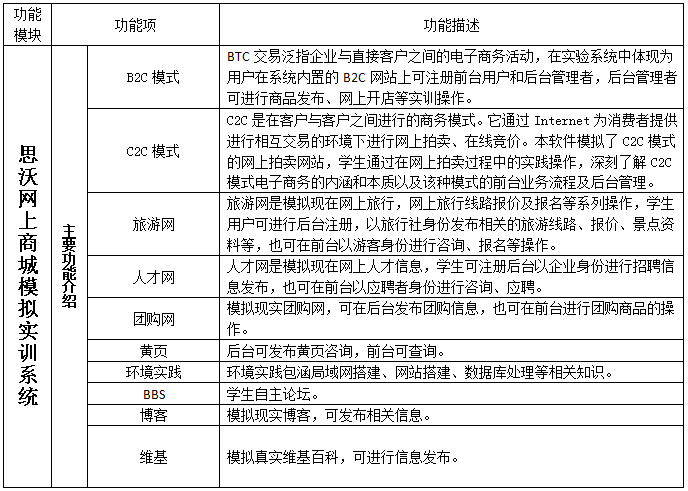
思沃(wo)網上商城模擬實(shi)(shi)訓(xun)(xun)系(xi)(xi)統(tong)(tong)充分考(kao)慮到了試驗的具體情(qing)況,系(xi)(xi)統(tong)(tong)針對(dui)網上商城模擬實(shi)(shi)訓(xun)(xun)進行(xing)(xing)相關配置(zhi),學生可在(zai)系(xi)(xi)統(tong)(tong)中體驗網上B2C、C2C模擬商城開店(dian)實(shi)(shi)訓(xun)(xun)并結合網絡環境的搭建、數據庫運用知識、團(tuan)購網、在(zai)線旅游網、在(zai)線人才網等進行(xing)(xing)多元(yuan)性的實(shi)(shi)訓(xun)(xun)系(xi)(xi)統(tong)(tong)。
1、網絡版,節(jie)點數無限制
系統是運(yun)用B/S架構(gou)和.NET技術開(kai)發(fa),數據(ju)運(yun)行在(zai)SQL數據(ju)庫中,所以(yi)只(zhi)需安裝(zhuang)服務器,客戶端通過IE瀏(liu)覽器訪問服務器,沒有節點的限制。
2、知識覆蓋廣
《思沃網上商城(cheng)模擬實(shi)訓系統》不僅覆蓋(gai)電子(zi)商務(wu)當前主要(yao)流程(cheng),還(huan)涉及相(xiang)關學科的專業知識,比(bi)如網絡(luo)營銷(xiao)、網站(zhan)搭建(jian)、局域(yu)網組建(jian)、數據庫等。學生(sheng)可以通(tong)過該(gai)平臺全面理(li)解(jie)電子(zi)商務(wu)的各個(ge)知識點。
3、完整的網絡環境
系統模擬電(dian)子商務過程中涉獵到的眾多網絡背景,提供包括網上商城、團購網、旅(lv)游網、威客(ke)網、B2C、C2C等(deng)常見的網絡服務平臺。
使(shi)用《思沃網上商城模(mo)擬實訓系統》開(kai)展電(dian)子商務實驗課程,可以(yi)根據(ju)學校(xiao)電(dian)子商務實驗軟硬件的不同(tong)配置靈活安排。
總的(de)來說(shuo),如果實(shi)(shi)驗課(ke)(ke)時(shi)間(jian)允許,教師可(ke)以在(zai)電子(zi)(zi)商(shang)務(wu)課(ke)(ke)程(cheng)的(de)前(qian)期,安排學生(sheng)進行(xing)(xing)“多(duo)角(jiao)色(se)單流程(cheng)實(shi)(shi)驗”。通過這些實(shi)(shi)驗,首先讓學生(sheng)學習電子(zi)(zi)商(shang)務(wu)的(de)流程(cheng),也熟悉實(shi)(shi)驗系統的(de)操作使用(yong)。而在(zai)課(ke)(ke)程(cheng)的(de)后期,可(ke)以安排學生(sheng)進行(xing)(xing)“單角(jiao)色(se)多(duo)流程(cheng)實(shi)(shi)驗”,通過角(jiao)色(se)用(yong)戶間(jian)的(de)競(jing)爭,更(geng)好的(de)讓學生(sheng)體(ti)會到電子(zi)(zi)商(shang)務(wu)的(de)思想,同時(shi)也方便了教師對學生(sheng)實(shi)(shi)驗效果的(de)考核。