Finance

仿(fang)真中國金(jin)融(rong)(rong)(rong)(rong)市場,利用計算(suan)機(ji)技術開發虛(xu)擬(ni)(ni)市場經(jing)濟(ji)環境,以(yi)實(shi)(shi)體(ti)(ti)項(xiang)(xiang)(xiang)(xiang)目(mu)(mu)投(tou)(tou)資(zi)(zi)(zi)為目(mu)(mu)的(de)(de)(de)(de)(de),涵蓋項(xiang)(xiang)(xiang)(xiang)目(mu)(mu)投(tou)(tou)融(rong)(rong)(rong)(rong)資(zi)(zi)(zi)決(jue)策(ce)(ce)中涉及(ji)的(de)(de)(de)(de)(de)主要(yao)理論和(he)方法,注重理論與實(shi)(shi)際相結合,正確(que)的(de)(de)(de)(de)(de)把(ba)握(wo)金(jin)融(rong)(rong)(rong)(rong)決(jue)策(ce)(ce)。通過投(tou)(tou)資(zi)(zi)(zi)決(jue)策(ce)(ce)、不(bu)確(que)定性(xing)分析(xi)、風險分析(xi)、融(rong)(rong)(rong)(rong)資(zi)(zi)(zi)方案(an)的(de)(de)(de)(de)(de)相關分析(xi)、項(xiang)(xiang)(xiang)(xiang)目(mu)(mu)評(ping)價以(yi)及(ji)針對具體(ti)(ti)行(xing)業(ye)(ye)(ye)(ye)的(de)(de)(de)(de)(de)投(tou)(tou)融(rong)(rong)(rong)(rong)資(zi)(zi)(zi)決(jue)策(ce)(ce),融(rong)(rong)(rong)(rong)入近(jin)年來我國基礎(chu)設(she)施建設(she)、房地產(chan)、公共事業(ye)(ye)(ye)(ye)項(xiang)(xiang)(xiang)(xiang)目(mu)(mu)和(he)中外合資(zi)(zi)(zi)項(xiang)(xiang)(xiang)(xiang)目(mu)(mu)的(de)(de)(de)(de)(de)投(tou)(tou)融(rong)(rong)(rong)(rong)資(zi)(zi)(zi)決(jue)策(ce)(ce)實(shi)(shi)踐(jian)新聞來影響股(gu)(gu)市、債券(quan)(quan)、基金(jin)等(deng)(deng)(deng)虛(xu)擬(ni)(ni)金(jin)融(rong)(rong)(rong)(rong)市場,充分體(ti)(ti)現在投(tou)(tou)融(rong)(rong)(rong)(rong)資(zi)(zi)(zi)決(jue)策(ce)(ce)教學實(shi)(shi)踐(jian)領域(yu)的(de)(de)(de)(de)(de)前瞻性(xing)、內容的(de)(de)(de)(de)(de)新穎性(xing)以(yi)及(ji)方法的(de)(de)(de)(de)(de)實(shi)(shi)用性(xing)。企(qi)(qi)業(ye)(ye)(ye)(ye)投(tou)(tou)融(rong)(rong)(rong)(rong)資(zi)(zi)(zi)是企(qi)(qi)業(ye)(ye)(ye)(ye)的(de)(de)(de)(de)(de)財務(wu)行(xing)為,其決(jue)策(ce)(ce)就是企(qi)(qi)業(ye)(ye)(ye)(ye)的(de)(de)(de)(de)(de)財務(wu)戰略(lve)。本軟(ruan)件就是為了讓學生熟(shu)悉銀行(xing)貸(dai)(dai)款、企(qi)(qi)業(ye)(ye)(ye)(ye)間貸(dai)(dai)款、民間貸(dai)(dai)款、私募股(gu)(gu)權、企(qi)(qi)業(ye)(ye)(ye)(ye)上市等(deng)(deng)(deng)融(rong)(rong)(rong)(rong)資(zi)(zi)(zi)手段和(he)銀行(xing)存款、債券(quan)(quan)、股(gu)(gu)票、基金(jin)、融(rong)(rong)(rong)(rong)資(zi)(zi)(zi)融(rong)(rong)(rong)(rong)券(quan)(quan)和(he)房地產(chan)投(tou)(tou)資(zi)(zi)(zi)等(deng)(deng)(deng)投(tou)(tou)資(zi)(zi)(zi)方案(an),熟(shu)悉各(ge)種(zhong)投(tou)(tou)資(zi)(zi)(zi)和(he)融(rong)(rong)(rong)(rong)資(zi)(zi)(zi)方案(an)分析(xi),使學生更深的(de)(de)(de)(de)(de)理解投(tou)(tou)融(rong)(rong)(rong)(rong)資(zi)(zi)(zi)各(ge)種(zhong)工具的(de)(de)(de)(de)(de)使用。 并且通過融(rong)(rong)(rong)(rong)資(zi)(zi)(zi)和(he)各(ge)種(zhong)虛(xu)擬(ni)(ni)經(jing)濟(ji)的(de)(de)(de)(de)(de)投(tou)(tou)資(zi)(zi)(zi),可以(yi)獲得更多的(de)(de)(de)(de)(de)流(liu)動資(zi)(zi)(zi)金(jin),投(tou)(tou)入到(dao)企(qi)(qi)業(ye)(ye)(ye)(ye)的(de)(de)(de)(de)(de)實(shi)(shi)體(ti)(ti)經(jing)濟(ji)發展中,從而擴大企(qi)(qi)業(ye)(ye)(ye)(ye)的(de)(de)(de)(de)(de)整體(ti)(ti)規(gui)模。
軟件(jian)分為管(guan)(guan)理(li)(li)員、教師(shi)(shi)和(he)學生(sheng)三層管(guan)(guan)理(li)(li)結構。管(guan)(guan)理(li)(li)員除管(guan)(guan)理(li)(li)教師(shi)(shi)賬號,還需輔助教師(shi)(shi)進(jin)行實驗基(ji)礎數(shu)據的(de)(de)設置以及系(xi)統的(de)(de)管(guan)(guan)理(li)(li)維護工作(zuo)。教師(shi)(shi)是實驗的(de)(de)發起(qi)者,設置虛擬環境參數(shu),可實時查看學生(sheng)的(de)(de)實驗情(qing)況。
軟件結構圖:
功能模塊:


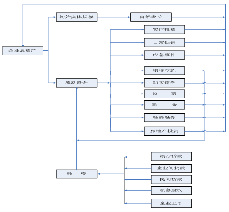
投(tou)融(rong)(rong)資(zi)決策(ce)實(shi)驗是由學生扮演各(ge)種(zhong)企業(ye)(ye)(ye),教師給定企業(ye)(ye)(ye)的初始資(zi)金,分(fen)為固定資(zi)產和流(liu)動資(zi)金兩部分(fen),學生可以合(he)理分(fen)配流(liu)動資(zi)金,利用(yong)銀(yin)行(xing)存款、銀(yin)行(xing)貸(dai)款、債券、股(gu)票(piao)、基金、融(rong)(rong)資(zi)融(rong)(rong)券、房(fang)地產、企業(ye)(ye)(ye)間(jian)貸(dai)款、民(min)間(jian)貸(dai)款、私(si)募股(gu)權(quan)、企業(ye)(ye)(ye)上市等(deng)投(tou)融(rong)(rong)資(zi)手(shou)段(duan),積累實(shi)體投(tou)資(zi)資(zi)金。

資金流:

1.軟(ruan)件結構簡單,內容(rong)豐富(fu)
系統實訓內(nei)容主要(yao)模塊包(bao)括市(shi)場環境、實體(ti)投資(zi)(zi)(zi)、融(rong)資(zi)(zi)(zi)、投資(zi)(zi)(zi)報(bao)告(gao)(gao)以及財務報(bao)告(gao)(gao)。通過投資(zi)(zi)(zi)和融(rong)資(zi)(zi)(zi)兩類(lei)決策(ce)積累資(zi)(zi)(zi)金,最終進行(xing)實體(ti)投資(zi)(zi)(zi)。軟件中包(bao)含(han)所有(you)的投融(rong)資(zi)(zi)(zi)方(fang)法,包(bao)括:投資(zi)(zi)(zi)中的銀(yin)行(xing)貸款(kuan)(kuan)、債權、股(gu)(gu)票、基金、融(rong)資(zi)(zi)(zi)融(rong)券、房地產,融(rong)資(zi)(zi)(zi)中的銀(yin)行(xing)貸款(kuan)(kuan)、企業間(jian)貸款(kuan)(kuan)、民間(jian)貸款(kuan)(kuan)、私募(mu)股(gu)(gu)權、企業上市(shi)。
2.清晰的債(zhai)權、股票(piao)、基金走勢(shi)圖
隨(sui)(sui)著宏觀因(yin)素(su)、交易因(yin)素(su)以及(ji)新聞因(yin)素(su)的(de)(de)影響,債權、股票、基金的(de)(de)價格隨(sui)(sui)之變(bian)化。系(xi)統根據(ju)內置函(han)數顯示(shi)債權、股票和基金的(de)(de)周期走勢圖(tu)。通過條件搜索查看周期走勢圖(tu),結合影響因(yin)素(su)準確的(de)(de)分(fen)析(xi)變(bian)化趨勢。
3.財務(wu)自動(dong)統(tong)計
提(ti)供財(cai)(cai)務(wu)報告模(mo)塊(kuai),包含(han)財(cai)(cai)務(wu)統(tong)(tong)計(ji)(ji)、財(cai)(cai)務(wu)明細(xi)、融資(zi)明細(xi)、投資(zi)明細(xi)。系統(tong)(tong)自動統(tong)(tong)計(ji)(ji)并顯示財(cai)(cai)務(wu)的(de)(de)收(shou)支(zhi)圖、財(cai)(cai)務(wu)明細(xi)、實(shi)體資(zi)金明細(xi)、流動資(zi)金明細(xi)以及投融資(zi)明細(xi)。實(shi)驗者可隨時查看財(cai)(cai)務(wu)統(tong)(tong)計(ji)(ji),便于掌握資(zi)金的(de)(de)流入、流出(chu)。
4.注(zhu)重教(jiao)學實踐,仿真市場環境
現(xian)代化的教學(xue)方法,將(jiang)所學(xue)的金融知識(shi)運用到(dao)模擬實踐中。通過某種算法將(jiang)現(xian)實中各指標(biao)變化情況模擬出(chu)來,查(cha)看宏觀(guan)指標(biao):GDP增長率(lv)走(zou)勢(shi)(shi)(shi)圖(tu)、當年利率(lv)走(zou)勢(shi)(shi)(shi)圖(tu)、通貨膨脹率(lv)走(zou)勢(shi)(shi)(shi)圖(tu)、信(xin)貸額度調整率(lv)走(zou)勢(shi)(shi)(shi)圖(tu)、原油價格走(zou)勢(shi)(shi)(shi)圖(tu)、匯率(lv)走(zou)勢(shi)(shi)(shi)圖(tu)等,讓學(xue)生(sheng)了(le)解整個(ge)市場(chang)環境的變化情況。
5.開放式的管理機制
提(ti)供教師(shi)(shi)管理(li)員共(gong)同(tong)管理(li)實(shi)(shi)(shi)驗(yan)基礎數據,教師(shi)(shi)端可以手(shou)動控制實(shi)(shi)(shi)驗(yan)的開啟、暫(zan)停。實(shi)(shi)(shi)驗(yan)中教師(shi)(shi)可實(shi)(shi)(shi)時查看(kan)實(shi)(shi)(shi)驗(yan)操作日志、得分(fen)、企(qi)業(ye)排(pai)名等實(shi)(shi)(shi)驗(yan)相關過程(cheng)數據。在實(shi)(shi)(shi)驗(yan)過程(cheng)中,教師(shi)(shi)可添(tian)加投資項(xiang)目以及(ji)審批(pi)企(qi)業(ye)上市實(shi)(shi)(shi)驗(yan)的控制。